1. 听说你们中国人吃狗肉?
2. 听说你们每个省都有一个“国籍”?
狗对他们来说几乎和人一样的地位。所以每次做客,老美朋友介绍家庭成员的时候,都会把狗一起列上。所以吃狗肉意味着吃朋友的肉,很残忍。
至于第二个问题,中国人不同省份甚至不同城市有不同“国籍”的问题,在他们看来也是不可思议。一个国家,种族都是平等的,怎么不同的城市还决定不同的“社会权益”呢?
这两个问题都很难回答。如果我列给这位教授广东人的菜单,估计他会发疯并和我绝交(会不会把我当食人族看?)。户籍的差异跟人的权利相关,也有明显的历史成因,在中国已经有几千年的历史。发达国家没有严格的户籍制度。日本虽然有户籍,但就是个符号和形式(类似记录出生地的籍贯),早就没有了实际意义。
狗肉和户籍,感觉这本质上是文明的差异。从经济学的意义上,人作为一种生产要素,自由流动可以带来资源配置和生产效率的提高。所以,户籍制度的自由程度,从某种意义上决定着一个经济体的现代化程度。这个不应该以“特色”自喜。从这个意义上来说,中国现代化进程是不是就是一个对“特色”的解构和对道路自信的重构过程?
当前中国处于后城市化阶段,通过基础设施和硬件释放的红利基本上已经结束,要继续提高城市化的经济带动作用,就需要从社会体制的软件层面做出突破。2019年4月8日,国家发展改革委发布《2019年新型城镇化建设重点任务》从户籍制度改革、推动非户籍城市落户、推动多个重点城市群和都市圈发展等来推动新型城镇化的建设。其中尤其值得关注的是,在此前城区常住人口100万以下的中小城市和小城镇已陆续取消落户限制的基础上,根据城区常住人口规模对城市的户籍制度进行变革。
此次政策利好一石激起千层浪,学者疾呼这标志着城镇化2.0时代的正式开启(但也有人简单的理解为户籍放开就是为了卖房子,为了土地财政)。中国户籍制度之所以重要,背后涉及的是再教育、医疗以及就业方面的资源分配格局,是关于人实实在在吃穿住行的具体利益。这一政策调整,是在当前中国经济增速换挡、人口红利逐渐消退的宏观背景下推动我国城市化发展、人员和要素自由流动、经济实力进一步提升的重要举措。
换句话说,改革开放四十年,如果一直是效率导向的话,户籍制度改革,则体现的是公平导向。过去为了所谓的效率,通过户籍制度形成剪刀差和低成本的社会管理体系;现在,则是要重新审视这一效率至上模式的时候。因为超过一定的临界值,公平也是效率,没有了公平,社会稳定出问题,何来效率?所以,户籍制度改革,是新时代高质量发展的内在要求,但是中间的路,可能并不是那么好走。

资料来源:西泽研究院资料来源:西泽研究院
一、历史的回顾:中国古代户籍制度起源
我国户籍制度有着悠久的历史。夏商国家建立之后,原有的氏族和部落并未解体。氏族贵族正是依其氏族和部落组织构建国家统治机构。长期以来,家国不分、政族合一。即使在秦汉以后,皇位世袭仍是保证封建国家稳定的根本。
周人代商,与商朝的600年相比,周人所处的社会环境并没有改变多少。与家族制度相适应,中国早期的人口管理方法表现为“以丁为户”的名籍制度。名籍是在封建血缘体制下以夫为独立单位的人口管理制度,普通百姓的身份是血缘氏族内部的家庭成员。
自秦以后,在中华民族文明的发展进程中,户籍制度日臻完善,成为各朝各代所不可或缺的制度之一。从整体上来看,我国古代户籍制度兼顾着人口登记、赋税征收、徭役征发以及治安管理的功能,是一种特殊历史条件下的特殊产物。
对我国古代社会来说,户籍制度对国家重要的意义在于提供一个征地税、兴兵役的依据。在清政府实施“摊丁入亩”之前,这些田赋、 租赋、徭役都是按户进行的。因此,早期户籍制度设立的重要原因便是为了便于徭役赋税的征收。在我国古代户籍登记册子上,资产状况也是不可缺少的内容。从汉朝开始,资产状况就需要被“登计入册”,而这些资产则包括土地、房屋、车辆、牲畜等,以及奴隶的数量。由于我国古代户籍制度还兼顾着一种社会治安管理的功能,因此,犯罪情况也是登记的一项内容。
魏晋南北朝时期沿袭了秦汉时期的户籍登记制度,实行黄籍、白籍制,黄籍记载服役年龄的人口,白籍记载流亡江南的北方人口。东晋南朝时期,由于战争频繁,户口流徙严重,为了整理户籍,实行了多次“土断”,将北方侨居人口和浮浪人口,统一登入当地户籍,加强对他们的控制,以增加国家的财政收入。
以上可知,历史上各王朝对户籍登记是十分重视的,特别是在新旧王朝更替之际,新统治者为了巩固自己的统治,保证赋税收入,总是率先对国家的户籍进行编制和整顿。
二、他国的借鉴:英国和日本人口管理制度的历史演进
(一)英国人口管理制度的历史演进
英国是世界上最早以立法形式建立社会保障的国家,人口管理的初探可追溯到关于迁徙自由的规定。站在人类社会发展史的波澜长河中,1215年英国颁布的《自由大宪章》是最早记录迁徙自由的成文法。其中,宪章第42条规定:“自此以后,任何对余等效忠之人民,除在战时为国家与公共幸福得暂时加以限制外,皆可由水道或旱道安全出国或入国。”
时间巨轮在由农业社会向工业社会转化的历史时期里缓缓航行,随着工业化的深入推进与社会保障机制的建立健全,英国人口管理经历了从“管控型”到“服务型”的历史进程,大致可以分为以下四个阶段。
第一阶段:从圈地运动到工业革命前夕,限制人口流动。
15世纪末,地理大发现后,英国贵族为了获得更大的收益,掀起大规模的圈地运动,导致农业生产资料与劳动者相分离,资本主义特征的大农场和工场手工业迅速发展。失地农民被迫离开家园,以流民的形式进入城市谋求生计,由于城市部门还不能提供大量就业机会,贫困、失业现象急剧增加,社会动荡不安。为维持经济社会秩序,英国政府恩威并施,一方面开展了有限的救济,另一方面出台了一系列严厉的惩罚和镇压措施。1563年,议会制定《手工业法》,规定12—60岁的人都必须工作,治安法官可以命令任何人在农忙季节干农活,工人的迁徙权受到严格限制,任何人都不得在没有书面许可的情况下离开其住地,否则将受到逮捕和遣送。此后,1601年颁布的《伊丽莎白济贫法》是国家通过立法形式介入社会保障事务的一个重要里程碑。可以说,这是一个比较全面的济贫法案,将原来分散化、应急性的济贫事务转化为国家的一项基本职能,确定了地方责任、定居和遣送、家庭主要责任三项原则,规定:“各个教区(地方政府)应向居民征收济贫税,为本地没有劳动能力的贫民发放救济;对于外来流浪人员则一律予以遣送;家庭对扶助贫困的子孙或长辈承担主要义务”。紧随其后的《定居法》于1662年颁布,加剧了对穷人迁徙自由的限制——该法授权治安法官可遣送任何在40天内到达本地而又需要或在将来可能需要救济的人。
第二阶段:工业革命时期,逐步放宽对人口流动的限制。
社会生产力巨大发展,经济效率持续改善,产业结构剧烈变化,劳动分工和专业化拓宽了就业空间,开始了现代意义上的农村剩余劳动力向非农产业的转移,英国一跃成为“世界工厂”。在此过程中,英国不断消除限制人口流动的制度障碍。1795年颁布《贫民迁移法》,放宽了人口流动限制,允许居民在规定的教区内迁移;1834年修改《定居法》,使居民在原定居地之外获得居住权更加容易;1846年修改《贫民迁移法》,禁止对在某一教区居住5年以上者遣返原籍,自此使得限制农村劳动力进城定居的政策名存实亡。
据统计,1688年英国劳动人口中有75%从事农业,1801年、1841年分别下降到36%和26%。农村劳动力转移以兼业化、季节性就业、就地就近转移为主。由于人口总量增长较快,农业人口的绝对规模继续增加。这一时期,对济贫实施了全国统一管理。为削减救济开支,1834年通过《济贫法修正案》(又称“新济贫法”),第一次全面以社会政策的方式规定接受救济的人应给予一种比独立的劳动者低的生活标准,这成为以后福利政策的基本思想;确立院内救济原则,在全国兴建济贫院,要接受救济的人必须经过严格审查,只有真正的赤贫之人才能进入;建立完善的济贫管理体系,中央成立济贫法部;以院内救济为主,也允许少量的院外救济,这些人往往是寡妇、暂时性残疾的人、老年人等。鉴于济贫院的生存条件极其恶劣,政府在19世纪末20世纪初进行了改革,改善济贫院的环境。
第三阶段:从19世纪后期到第二次世界大战,农村劳动力市民化。
经济社会变革中,产生了严重的城市贫民问题,1889—1901年,伦敦居民中30%生活在贫困线以下,远低于技术工人的平均收入。贫困问题在威胁治安、卫生与道德的同时,还严重影响了人口素质,不仅文盲率很高,而且身体素质也很差。1899—1902年英布战争过程中,英国急征44 万大军开赴南非作战,而应征入伍的人中,只有 2/5身体合格。虽然英国最终“惨胜”,但英国官方已经看到,如果不立刻改善国内贫民的生存状况,大英帝国很快就将无兵可用。在这种情况下,英国政府逐步把社会事务纳入法制化轨道,尽可能照顾更多的社会成员、顾及更多的社会需求,初步建成现代社会保障制度框架,提供更多的公共服务。
1906年,英国自由党在工会和工党的支持下战胜保守党上台执政,开始进行全面的社会改革。在渐进地改革过程中,自由党政府通过增加烟、酒、汽油、汽车税收的办法来获取所需资金,以国家财政来保证社会保障制度的建立与实行。一方面,使用立法手段统一原来分散的社会保障制度,建立社会保险体系。1908年通过了《养老金法》,规定国家为年满70岁、年收入低于21英镑的老年人提供每周5先令的养老金;1909年通过《劳工介绍法》,建立劳工职业介绍所;1911年颁布了第一个全国性的和强制性的失业保险法,但保险范围仅限于建筑、造船、铸铁等7个就业状况不佳的行业。另一方面,社会福利制度逐步建立——1906年颁布《教育法》,规定学校应为贫困家庭儿童提供免费膳食;1908年的《儿童法》强调在全社会禁止虐待儿童和少年。
第四阶段:第二次世界大战以后至今,城乡一体化发展。
后工业化时期,英国政府在人口管理方面的核心工作是建立完善社会保障体系。1941年,英国成立社会保险和相关服务部协调委员会,着手制定战后社会保障计划,并最终形成英国百年来社会实践和福利思想的结晶——《贝弗里奇报告》。该报告提出了社会保障制度建设基本原则:(1)依据“普遍和全面原则”,建立覆盖全体社会成员的基本公共服务体系;(2)公共服务部门是实施人口管理的职能主体;(3)实施以公民身份号码为标识的,实有人口的信息管理。
在《贝弗里奇报告》的指导与建议下,1946年颁布《国民保险法》和《国民医疗保健法》,1948年颁布《国民救济法》,三个法律的实行标志着英国建成福利国家,保险覆盖面遍及全体公民,保险项目达到“从摇篮到坟墓”的水平。从机制上看,二战前分散的社会保障项目主要立足于防止少数社会成员因贫困而陷入绝境,而战后社会保障制度则立足于为全体社会成员提供普遍的生活保障,为现代集约化社会大生产的劳动力再生产提供保障。80年代,以撒切尔夫人为首的保守党政府推出了一些改革措施,1997年工党执政后,继续对英国的社会保障制度进行调整。这一时期,实现了城乡经济社会关系的再造,城镇化水平稳定在80%左右。
(二)日本人口管理制度的历史演进
日本是实行户籍制度模式的发达国家之一,其户籍登记制度已有150余年的历史,促成该制度诞生的历史背景和实施模式与我国有许多相似之处。
日本历史上很早就有户籍的概念,但近代意义上的户籍制度则是建立在明治维新之后。具体而言,1867年日本进入明治维新时期,国内展开了具有资本主义性质的全面西化与现代化改革运动,对户籍制度整顿改革就囊括其中。
从这个意义上,日本的户籍制度始于明治元年。1868年10月,京都政府制定了“京都府户籍仕法”,并于明治2年正式颁布实施,全国各府县也都以此法为蓝本开始进行户籍编制。鉴于迫切希望实现全国统一的明治政府而言,各府县的户籍编制各式各样的状况极大程度上地阻碍了统一管理。
基于此,日本于明治4年颁布了“户籍法”,规定了日本最早全国统一样式的户籍,户籍的编成单位为“户”,籍贯为居住地,身份登记的同时也登记住所。1886年(明治十九年)日本内务省出台了《户籍操作细则》和《户籍登记样式》,对户籍法做了重要补充和完善,影响很大,后来被学者称为“明治十九年户籍法”。1898年(明治三十一年)日本新颁布的民法建立了“家制度”,并对需登记的居民身份及社会关系有关内容做了明确而详尽的规定。1912年后,日本经济进入快速发展时期,户籍制度的修改也被纳入国家重要日程。随后到1914年,日本在原有法律基础上继续细化了相关规定,颁布了《户籍法修正案》、《户籍法实施细则》。
事实上,日本现代户籍制度的建立是在昭和时期完成的。昭和二十二年,日本国会通过了新的《户籍法》和《户籍法施行规则》,并于1948年1月1日正式施行,即现行日本户籍法,而之前颁布的被统一称为“改制前的户籍法”。现行户籍法仍一直处于不断修改和完善中,从颁布到今天的70多年间,修改次数已累计超过30次。
总结日本户籍制度的产生及演变过程,有两个地方值得关注。第一,独特的历史文化背景。日本历史上曾长期受到中国文化影响,特别是中国农耕社会的社会结构和儒教伦理思想对日本传统的“家制度”形成有着重要影响。基于此,日本在设计对社会成员的管理制度时,“家”是重要核心,以“户”为核心的社会成员管理的户籍制度也相伴而生。第二,日本对于实施户籍制度本身饱含争议。例如在1882年,日本政府着手修改明治四年户籍法时,有人建议按照法国的身份证制度模式,建立日本身份证制度,但最后未被采纳。1898年对户籍法进行重新修订的过程中,建立了“身份登记簿”制度,要求将有关本人身份及社会关系的信息登记在“身份登记簿”上,同时誊写在户籍簿中,但最终由于成本较高以及流程繁琐被取消。根本上来说,日本户籍制度虽历经百年风雨,但最终在一次次修正中得到完善——其本身是适应日本国情的。
三、从耕战体系到城乡剪刀差——建国后户籍制度的演变与问题
新中国成立初期的短暂时间里,人们曾拥有自由居住和迁徙的美好时光,并且被宪法予以了至高的保证。然而随着中苏交恶,为了自力更生迅速推进社会主义建设和建立工业体系,增进国家安全和竞争力,我国实行了优先发展重工业的国家战略,通过剪刀差的方式,低价采购农产品,然后在农村强制销售工业品,由农村人口对城市人口进行补贴,完成工业原始积累。
在这个过程中,城市在国家管理层次上处于社会控制链条的高端,农村则处在这个链条的低端。最主要的标志是1958年1月颁布的《中华人民共和国人口登记条例》,正式确立了户口制度,详细规定了常住、暂住、出生、死亡、迁出、迁入、变更等人口登记制度,从此正式严格控制人口的自由流动和自由迁徙。这是新中国户籍制度上人口控制最严格的历史高峰,是我国“城乡分离二元结构”的最起初的源头。
站在当时的角度,户籍制度的设立主要以防止农村劳动力的大规模流动和保障城市基本生活品和最低社会福利的供给为基本出发点。从社会整体层面来看,当时的户籍制度是由薄弱的工业基础和重工业发展战略之需决定的,因此它是服务于更广泛国家利益的经济政治制度的一部分。户籍制度作为一种“社会屏蔽”制度应运而生,既是人口流动控制和社会管理的基本制度,也由于二元户口划分和迁移限制而变成一种黏附性制度,因而成为城乡社会福利分配与分割的工具。
本质上,在国家安全和外部战争压力一直存在的大环境里,严格管制的户籍制度可以看成是一种耕战体系的需要。
随着改革开放的东风吹动社会经济的发展,旧的户籍制度的负效应日益显现,1984年10月,国务院颁布的《关于农民进入集镇落户问题的通知》提出农民自理口粮进集镇落户。这无疑是户籍坚冰出现裂缝的一个里程碑,给予部分人迁徙自由,农民由此获得在城市合法生存的权利。
然而具有“歧视性”色彩的户籍制度一直没有实质性改变。在社会主义市场经济体制的建设过程中,新兴的产业资源在城市出现并集聚。城市大量吸收了进城务工的农民,并形成了一个浩浩荡荡的“农民工”群体,可以在城市“立业”,但是却无法“成家”。城市产业吸取大量廉价的农村劳动力,却以户籍制度为名漠视对他们应有的社会福利和公共保障支付,由此形成了中国低廉劳动成本的人口红利。户籍制度成为了调节人口资源的控制器。
随着我国市场经济的发展,当前的户籍制度形成的城乡壁垒日渐成为了阻碍社会和谐和经济进一步发展的桎梏。市场制度天然要求迁徙自由,人口的合理流动已成为一股不可阻挡的潮流,对陈旧严苛的户籍制度形成了强大的冲击。这其中,一个重要的表现就是人口流动给部分城市带来的人口净流出的压力。这一趋势使很多中小城市成为了所谓的“收缩型”城市。
随着中国经济步入新常态,全球金融危机引发的外向型制造业衰退、人口刘易斯拐点出现后人口红利逐渐消失,以及城市土地财政市场出现紧缩等因素作用下,中国城市经济及发展条件发生结构性的变化,部分资源型城市、外向加工制造业城市以及位于大都市外围的边缘城市均出现了局部收缩的新现象。
收缩型城市一般表现出以下特征:首先,人口流失和老龄化严重。其次,产业空心化。城镇中的很多工业处于关停状态,同时第三产业由于人气不足,缺乏发展动力。第三,空间闲置浪费现象严重。
收缩型城市的代表,字体越大代表收缩越严重

资料来源:网络资料来源:网络
人口的持续流出给这些城市的发展带来了严重的冲击。所以,通过放开户籍制度,吸引更多人口来到城市发展并提供新的活力,成为摆在这些城市面前的重中之重。正所谓“经济基础决定上层建筑”,本次户籍政策并不是空穴来风,而是近年随着社会经济现实的不断发展而进行调整的必然趋势,是在当前经济形势下推动新型城镇化发展,促进人口有序流动、合理分布和社会融合的必然要求。
四、问题本质——户籍的背后是实实在在的社会利益
城市户口缘何珍贵?主要是户籍所附带的社会保障和公共资源,具体体现在就业、教育、医疗、住房等社会福利待遇。这种与社会福利紧密联系的城乡户籍分离制度使得城乡居民尤其是大城市居民与农村居民福利的差距得以形成、巩固和扩大,主要体现为以下几个方面:
(一)教育资源
我国城乡教育资源的差距主要表现在教育经费投入、师资力量和学校硬件设施配套等方面。一直以来,我国义务教育经费支出占GDP比重较低。在各级政府对义务教育的投入中,城市义务教育经费基本由国家财政负担,一般能够实现足额到位,而农村义务教育经费主要由农民自己负担,经费不足和办学困难问题长期存在。同时,从师资力量和学校硬件设施方面看,城市普通小学教师总数中大专以上文化程度的教师比例比农村高出将近一倍,普通中学中大专以上文化程度的教师数量则超出更多。在图书馆、体育设施等硬件方面,城乡也呈现巨大差异。这种城乡教育资源的差距一方面加重了农村居民基本生活负担,另一方面也降低了农村的教学质量,减少了农村居民子女通过上大学获得城市户籍的机会。
另一方面,不同省份、不同城市之间也存在着教育资源分配不公的问题。统计数据显示,北京、上海、天津、江苏、浙江等经济发达的省份以及新疆、西藏、青海、内蒙古等人口较少的省份,生均教育经费的投入较高,而河南、山东等人口大省,生均教育经费的投入较低。

资料来源:亿欧资料来源:亿欧
这一差异,也反映在高等教育资源的分配上。作为中国的教育中心,北京的985和211高校数量达到23所,而相邻的河北省,仅有一所211大学——河北工业大学。

数据来源:网络资料数据来源:网络资料
这种高校跨省分布格局,叠加各个高校在本身投放招生名额的现实,造成了各省之间重点大学录取率的差异。

数据来源:网络资料数据来源:网络资料
(二)医疗资源
与教育资源的空间分布类似,我国的医疗资源分布也呈现出一定的地域差异。以三甲医院为例,北京协和医院、四川大学华西医院、中国人民解放军总医院,这三家医院已连续多年分别蝉联冠、亚、季军。此外,全国最好的医疗资源主要集中的北京、上海、广州这三座城市,排行榜100家医院中,这三个城市占了一半,而另外的一半则被其它省市瓜分。

资料来源:网络资料资料来源:网络资料
从2015年三甲医院的区域分布看,中国的高级医院大多分布在东部经济条件比较好的地区,拥有超过30所三级医院的12个省份中除了辽宁和黑龙江的经济表现欠佳外,其余10个省份的经济表现都比较好。相对而言,北京、上海、天津,人口相比其他省份不是很多,但是拥有数量较为丰富的三级医院。这种医疗资源的空间分配格局,造成了各大城市知名医院的人满为患,也创造了医疗资源的寻租空间,衍生出各种各样的寻租手段,极大地损害了医疗资源的公平利用。同时,由医疗资源集中引发的本地人与非本地人之间的冲突也时有发生。

资料来源:乐龄网资料来源:乐龄网
(三)就业机会
中国改革开放不断发展的进程实现了产业的升级、城镇化的推进,也形成了具有鲜明特色的产业分布格局,这种格局也对企业用工以及就业机会的分布产生了重要影响。
目前,中国就业市场主要呈现以下特点:首先,就业机会的地区分布不均。根据智联招聘的数据,目前,东部地区的在线职位数量最高,占全国总量的73%,而人口大省多为中西部地区。其次,城市分布不均,一线城市的就业人数最多,新一线城市对人才的吸引力也在不断上升,但二三线城市人才外流的现象比较突出。第三是行业分布不均,在国家政策和新经济发展的带动下,互联网、金融等行业的就业景气程度最高,但传统服务业、制造业、能源、矿产等行业的招聘需求持续低迷。最后是企业规模分布不均,微型企业的就业景气程度最高,人才需求最旺盛,但受到雇主品牌、福利待遇等因素的制约,人才供给面临不足,中小企业人才需求较多,竞争也最激烈,大型企业的招聘需求放缓,竞争同样激烈。
根据爬虫得到的全国招聘岗位分布

资料来源:网络资料资料来源:网络资料
五、能否破局——取消户籍差异与基本公共服务均等化
通过上面的分析,我们可以很明显的看到,户籍的背后代表着一个地区的社会公共资源,所以户籍制度改革的关键即是地区之间公共服务的分配。可喜的是,在推进地区之间基本公共服务均等化方面,我们国家做出了不懈的努力。
2017年12月,国务院印发《“十三五”推进基本公共服务均等化规划的通知》,提出到2020年,基本公共服务体系更加完善,体制机制更加健全,在学有所教、劳有所得、病有所医、老有所养、住有所居等方面持续取得新进展,基本公共服务均等化总体实现。在关注度较高的教育、医疗以及就业领域,出台了一系列规划方案。
(一)教育
在教育领域,国家提出了完善基本公共教育制度,加快义务教育均衡发展,保障所有适龄儿童、青少年平等接受教育,不断提高国民基本文化素质的政策方针,旨在通过教育体制机制的创新,为教育的公平发展创造条件。

(二)医疗
医疗领域是保障民生的重要环节。为此,国家提出建立健全覆盖城乡居民的基本医疗卫生制度,以改革创新为动力,预防为主、中西医并重,提高人民健康水平的政策方针。

(三)就业
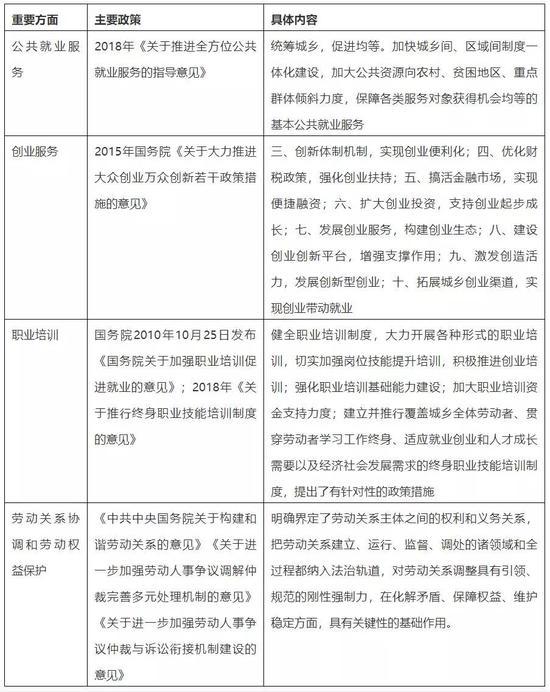
就业问题关系到国家的稳定与人的发展,需要高度重视。在稳定、促进劳动人口就业的问题上,国家实施就业优先战略,大力推动大众创业、万众创新,鼓励以创业带动就业,健全覆盖城乡的公共就业创业服务体系,加强职业培训,维护职工和企业合法权益,构建和谐劳动关系,推动实现比较充分和更高质量的就业。

可以说,这些政策的推出和落实,正在消除和融解不同地区户籍差异的利益鸿沟。然而,既得利益格局已经形成,那些通过高价买房等措施获得一线城市户口的人,户籍制度取消带给他们的将是巨大的损失。而且存在的一个悖论是:拥有政策决策权力的人,往往也是户口制度的获益者。
由此可见要真正改革户籍制度,将会是多么难啃的一根“硬骨头”。其他制度的改革,也是一样的道理。这恰恰就是改革家的价值和悲怆所在。