一、社会政策的范式与中国社会政策范式演进的概念基础
政策范式是一个由各种理念和标准组成的解释框架,它不仅指明政策目标以及用以实现这些目标的工具类别,而且还指明它们需解决之问题的性质,是政策行动的框架。在社会政策的分析中,贝弗里奇、马歇尔和蒂特姆斯所倡导的“国家福利”、公民权和制度型的福利国家模式是西方社会政策研究的导向和基本理论假设。而随着艾斯平-安德森“三个世界理论”的提出,有关“福利范式”的讨论就开始成为社会政策比较研究的焦点议题。按照社会的非商品化程度,社会的分层化和社会团结度,以及国家对于公民社会权利的保障程度,艾斯平-安德森将福利国家制度划分为自由主义、保守主义和社会民主主义三个主要的政策范式。从总体上看,自由主义的福利范式强调市场机制和福利的私有化,缺乏普遍主义的社会政策项目;保守主义的福利范式强调以社会保险为支柱的收入再分配效应,注重身份、等级和阶层的区隔,普遍主义的个人津贴项目也十分有限;社会民主主义的福利范式则强调公民权的理念,强化以确保公民权为目的的“国家福利”体系,注重发展以普遍主义的社会津贴为特征的社会保障体系。可见,在比较福利体制的研究中,普遍主义与选择主义的分野是一个重要的区分要素,普遍主义公民权的保障程度和普惠型社会津贴的设立状况是进行福利范式比较的重要视角。
在中华人民共和国成立以来的60多年里,中国社会政策的范式也经历了几个不同阶段的嬗变。在改革开放以前,中国社会的基本结构是二元分割的,而社会福利制度也按照城乡与职业的区隔建立起来。在城镇,中国建立了“单位福利”的社会政策体系,为职工举办了各种集体福利事业,而在农村,社会福利仅仅在五保户政策、合作医疗和集体资助的义务教育等少数领域有所体现,待遇水平以及与国家福利体系的距离也明显不同于城镇地区。总体上看,此时的中国社会政策体系是国家统揽型的,排斥市场和社会在社会政策形成过程中的作用,具有明显的“国家主义”的特征。改革开放以后,公有制和计划经济体制的制度基础被打破,社会政策开始沿着发展主义的路径进行改革。从这一时期开始,国家(通过单位、集体)不再也无力对社会福利统包统揽,社会福利的主体走向多元化,因而社会福利体系的覆盖面也较以往有了新的扩展。但是,在市场体系和第三部门还没有得到足够发展的情况下,国家不适当地从许多公共服务的提供中全面撤退,导致公众的许多基本需要得不到满足,并形成了庞大的社会弱势群体。因而,在进入21世纪以后,中国政府在社会政策的议题上提出了建构“和谐社会”的新理念,强化社会保障制度对弱势群体的兜底保障功能。并且,随着科学发展观、适度普惠、基本公共服务均等化和共享发展等一系列政策理念的提出,中国社会政策的内容和覆盖面也正在不断地发生变化。
对此,根据霍尔的“政策范式”理论,笔者将中国政策范式的演进划分为赶超发展政策范式(1949-1978)、GDP主义政策范式(1978-2003)和新发展政策范式(2003年以后)三个范式阶段。在此背景下,根据以艾斯平-安德森理论为代表的比较福利体制研究的传统,亦有学者对中国不同阶段社会政策的特点及其相应的福利范式进行了分析和界定。在改革开放以前,依托社会主义计划经济体制,中国逐步建立了国家统揽型的社会福利制度,强调国家在福利体系中的无限责任,但这种“国家主义”的社会政策体系是二元分割和非全民性的。到了改革开放以后,“发展才是硬道理”的理念成为中国社会治理的指导思想,使得中国的社会政策具有浓厚的东亚生产主义福利模式的特征。而进入新世纪,随着民生保障和底线公平等一系列理念的强化,中国社会政策体系的发展开始与和谐社会的理念息息相关,社会福利体系开始从补缺型向普惠型过渡,并提出适度普惠的政策理念。
对此,岳经纶以社会保障制度的演化为例,基于普遍主义公民权的实现状况对中国社会政策的范式演进进行探索,并提出社会政策的“社会身份本位”和“人类需要本位”的分野。具体来说,所谓“社会身份本位”即一种以社会(职业)身份而不是以公民身份为基础的碎片化的政策范式,而所谓“人类需要本位”则是一种着眼于人类需要的满足和公共福祉的增进的社会政策思维。根据这一划分,中国社会政策的发展要遵循经典社会政策的公民权利和人类需要的导向,并最终建构起一个以公民身份为本,打破社会福利在城乡、职业和地域维度上的不公平和不正义的,普遍主义的“社会中国”体系。为此,基于既有研究的理论基础,本研究按照社会政策对普遍主义公民权和人类基本需要的满足为基准,对中国社会政策发展史进行梳理。在此基础上,本研究试图阐明中国社会政策范式从“社会身份本位”走向“人类需要本位”的发展脉络,并进而探讨中国社会政策在人类需要的满足和公共福祉的增进方面所面临的条件与挑战,从而提出目前建构“社会中国”福利体系的要义。
二、“社会身份本位”:从“国家主义”到“发展主义”
(一)“国家主义”:计划经济时代的社会政策
从中华人民共和国成立到改革开放前的近30年间,中国经济社会体制的建设是照搬“苏联模式”的。在经济政策领域,中国建立起了一整套优先发展重工业和国有经济的计划经济体制。而在社会政策领域,随着1951年《劳动保险条例》的颁布,中国也逐步建立起了以国家保障为主要方式,以全民所有制单位职工为主要对象,以企业和机关事业单位为基本管理层次的社会保障制度。如表1和表2所示,这一时期的社会政策主要是面向城镇企业职工和国家机关工作人员的,并且涉及到养老、医疗、社会救济、优抚安置和社会福利等各个领域。可见,在这一时期,政府通过单位为城镇职工提供了所有的社会福利服务,而后者则高度依赖他们的单位,从而使整个社会政策体系体现出明显的“国家主义”的特征。与此同时,在这些群体之外的社会福利供给却十分有限,使得整个社会政策体系呈现出城乡之间、职业之间的巨大分野。


由此可见,计划经济时代中国社会政策的核心是一种基于劳动者身份的劳动保险制度,“单位福利”的特征十分明显,因而体现着“社会身份本位”的逻辑。总的来说,“国家主义”模式的特点是小范围内的全面保障与大范围内的社会身份本位并存。一方面,国家在城镇职工的范围内建立了一套从教育、医疗、就业到住房大包大揽的劳动保障体系。而另一方面,在大的国家范围内,社会保障政策又存在着户籍身份、单位性质、职业性质、职业身份等基于社会等级身份的分野。

计划经济时代的粮票
(二)“发展主义”:市场经济转型阶段的社会政策
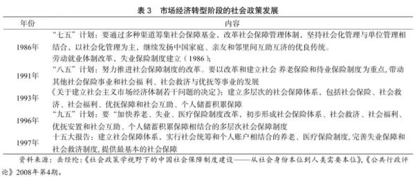
改革开放的中国走上了市场经济体制的轨道,“发展主义”和“经济优先”的战略开始主导经济社会体制的改革。如同在许多东亚发展型福利国家所发生的那样,“发展主义”的逻辑具有很强的“生产主义”传统,奉行“经济优先”的战略,社会政策则被视作是为经济发展服务的。在“发展主义”的逻辑下,国家开始从计划经济体制下“大包大揽”式的社会福利领域有计划地退出,把许多社会保障方面的职能让渡给社会和家庭。如表3所示,这一转变的起点是1986年六届全国人大四次会议通过的“七五”计划。该计划提出“坚持社会化管理与单位管理相结合,以社会化管理为主,继续发扬中国家庭、亲友和邻里间互助互济的优良传统”。同年,为配合劳动就业体制的改革而提出的失业保险制度建立起来。而到了1991年将改革和建立养老保险和待业保险制度为重点的“八五”计划提出之后,以社会保险制度为主导的思路开始支配中国的社会保障制度改革。这一改革的结果是,国家开始从多个社会福利领域中退出,并导致医疗、教育和住房等多个领域的公共服务供给出现缺位,使得公众在这些领域的基本需要得不到满足。

可见,在市场经济转型时期,中国建立起了以社会保险制度为主导的社会政策模式。一方面,社会福利的供给主体开始向社会化转移,强调社会福利的商品化和市场化,而国家则开始有计划地从社会服务领域退出。另一方面,社会保险各项目在不同所有制企业、事业单位之间存在显著的差别。总的来说,“发展主义”的一个进步在于,在一定程度上打破了原有计划经济下的单位福利制的特征。也就是说,随着单位福利体制的解体和国家主义的退出,以社会保险为主导的社会政策模式扩展了劳动保险制度下的受益群体的范围,从而使得“社会身份本位”得到一定程度的扩散。但是,这一时期的社会政策仍然是“社会身份本位”的。由于在“经济优先”的导向下,社会政策是从属并服务于经济政策和经济发展的,因而社会福利的供给往往集中于那些对经济发展有直接贡献的大型企业员工和国家机关工作人员,从而使得职业之间、城乡之间的福利待遇差异仍然存在。其次,国家在市场化改革的过程中有计划地退出福利供给领域,使得社会范围内的公共服务和社会福利供给严重不足,为后工业化时期社会风险冲击下社会成员生计脆弱性的应对带来了隐患。
三、“人类需要本位”的初步探索:21世纪初期的社会政策扩展
从“国家主义”到“发展主义”逐渐演化的几十年中,重工业的发展和市场经济的发展先后成为中国执政理念中的中心环节。总的来说,市场经济转型时期的经济社会发展主要是遵从“经济优先”的定位进行的,社会政策处在一个从属并服务于经济政策的地位,体现出明显“社会身份本位”的特征。然而,就价值理念而言,社会政策应当是面向全体社会成员的基本生活质量需求的。按照贝弗里奇的分析,社会政策旨在帮助人们解决社会生活中的“五大恶”,包括贫穷、疾病、无知、失业和居无定所。从而,社会政策的重点就在于通过社会福利的组织来满足个人和群体在衣、食、住、行及健康照顾等诸多方面的需要。因此,就社会政策本身的价值定位而言,社会政策的发展应当是基于满足全体社会成员基本需要的“人类需要本位”。
而在中国,“人类需要本位”的社会政策导向直至21世纪初期才开始有了初步的探索。进入21世纪后,政府社会政策功能的弱化及其所带来的问题,开始得到中央决策层的有效回应,民生导向和社会政策的思维在政府执政理念中的地位开始提升。以2002年召开的十六大为标志,中共中央开始重新解释“效率优先、兼顾公平”的含义,并且在随后的几年中陆续形成了“科学发展观”“和谐社会”“建设社会主义新农村”“基本公共服务均等化”“加快推进以改善民生为重点的社会建设”等有关社会政策的表述。由此,社会政策思维开始显现,社会政策开始从“经济政策的附庸”走向“与经济政策并行”的定位,“社会政策时代”的概念也被一些学者用来表述中国改革新阶段的特征。
从中国社会政策范式的演进来说,21世纪初期既是社会政策的扩展时期,也是“人类需要本位”逐渐取代“社会身份本位”的过渡时期。如表4所示,各项社会政策在这一时期逐渐出台并普遍展开。在政策层面,低保制度实现了从城镇低保的初建到农村低保的全面推进,医疗保障实现了从城镇职工基本医疗保险的扩面到新型农村合作医疗制度和城镇居民基本医疗保险制度的实施,义务教育实现了免费,高龄津贴也得以普遍推行,城乡社会保障制度统筹得到加快,适度普惠型社会福利开始发展。而在区域实践层面,陕西省神木县首创的“免费医疗”政策、广东省东莞市首创的“用一个统一的医保制度覆盖所有人群”的模式、江苏省苏州市“市、乡、镇”三级补贴的农村养老保险模式,都是这一时期在各地兴起的社会政策创新模式。

可见,21世纪初期的社会政策在原有“社会身份本位”的基础上取得了一定程度的探索与突破。首先,随着“和谐社会”等一系列理念的出台,社会政策开始改变原有的从属于经济政策的弱势地位,社会政策的思维开始出现并体现为一系列新的社会政策的相继出台。其次,在经历了发展主义逻辑下国家从公共服务领域的退却之后,政府公共服务职能重新开始强化,并通过再分配的方式在与人类生存相关的领域进行“去商品化”的进程。再次,以“再分配注重公平”表述的提出为标志,社会政策的发展呈现出构建适度普惠型的趋势,使得“人类需要本位”和“普遍主义”的色彩开始出现。由此,就范式的演进而言,21世纪初期的中国社会政策呈现出向“人类需要本位”初步迈进的图景。
但是,这一时期的社会政策仍然未完全摆脱“社会身份本位”的窠臼,给“人类需要本位”社会政策的推进造成了障碍。首先,在社会政策贴近个人需要的过程中,福利政策的试点和推广出现了地方化和个别化的倾向,使得地区之间的福利差距拉大,形成了一些福利待遇领先的福利地区。例如,上海市最早建立起了城市最低生活保障制度,并且一直在低保给付水平上保持着领跑的地位。其次,这一时期与社会政策有关的制度设定仍然是按照城乡、职业和地域之间的分割来进行的,社会保障项目的碎片化特征渐渐形成。以医疗保险为例,21世纪初医疗保险制度的探索和推广还是按照城镇职工基本医疗保险制度、新型农村合作医疗保险制度等不同险种的划分来进行的。
四、“人类需要本位”的重点突破:新时代社会政策的深化改革
21世纪初期的中国社会政策在教育、医疗、住房等社会基本需要领域得到了扩展,但福利保障水平仍然存在较为严重的结构性和群体性差异,制约了社会整体民生福祉的提升。2012年召开的中共十八大提出“全面建成覆盖城乡居民的社会保障体系”的理念。在此之后,民生导向和社会政策思维在中国公共治理领域中进一步强化,社会政策进一步扩展,并呈现出在一些领域重点突破的局面。其一,养老、医疗等领域的社会保障项目开始出现整合的趋势,例如,城乡居民养老、医疗保险制度的整合,公务员和事业单位养老金制度的并轨,以及基础养老金的全国统筹都在这一时期开始展开。其二,一些地方政府对本地区内部的福利制度进行调整,并探索社会保障制度在地区内部的整合,成为社会政策创新的重要驱动。例如,浙江省民政厅在这一时期将浙江省内城乡低保制度的给付标准进行了统一。其三,中央政府在社会政策投入方面的角色得到了加强,尤其是在教育,医疗,就业和住房领域,体现出了社会政策再集中的过程。其四,随着精准扶贫、健康中国、乡村振兴等一系列理念的提出,中国在针对贫困群体、老年群体、困难儿童、残疾人、退伍军人等特殊群体的社会政策领域集中发力,并在短时间内陆续出台了多项支持上述群体福利水平提升的政策文件(见表5)。

可见,在这一时期社会政策在反贫困、养老和儿童服务等福利需求突出的重点领域进行了集中加码,对特定弱势群体的基本生活需要进行了重点突破。总的来说,十八大以后的新时代是社会政策在“人类需要本位”重点突破的时期,精准扶贫、健康中国、救灾救助、乡村振兴、公益慈善等聚焦于公民基本生活需要领域的福利供给得到了从政策到实践的更多支持。在这一背景下,一方面,公共财政和社会力量投向特殊福利群体的福利资源在短时间内出现了较大的提升,使得后者基本生活需要的满足状况得到空前的改善。但在另一方面,由于这些福利待遇的给予仍然是“选择主义”的,即以特定弱势群体的身份作为福利资源投递的信息基础,因而占全社会更大比重的中间群体仍然没有被完全纳入基本公共服务的覆盖范围。以精准扶贫为例,“精准扶贫”政策的推进给贫困群体带来了从收入到教育、医疗、住房的“两不愁,三保障”,满足了后者的基本生活需要。但与此同时,由于教育、医疗和住房领域的基本公共服务仍然没有完全实现普遍主义供给,从而为数众多的社会中间群体仍然只是停留在“两不愁”的阶段,而在教育、医疗和住房领域面临着社会风险的冲击。而精准扶贫背景下的“争当贫困户”现象所折射出的也正是普通农民对于基本公共服务的一种期望。
由此,我们可以发现,党的十八大以后的中国社会政策在范式的演进方面具有以下几个方面的特点。首先,通过以精准扶贫为代表的一系列政策举措,针对特殊福利群体的社会保护和基本社会安全网的建设得到推进,社会政策对于弱势群体的兜底性保障得到全面增强。其次,得益于精准扶贫、救灾救助和健康中国等政策理念的推行,原有社会政策范式中“社会身份本位”要素的覆盖面在企业职工和国家机关工作人员的基础上有所扩展,贫困群体、困难儿童和残障人士等特殊福利群体被纳入到社会政策覆盖的重点群体范围之中。再者,在前一时期国家福利职能回归的基础上,社会组织和公益慈善的力量得到了决策层的重视。随着《慈善法》等一系列政策法规的出台,政府和社会力量建立起良性互动的关系,拓展了社会服务的供给能力。
但是,在社会政策进一步扩展,“人类需要本位”重点突破的新时代,社会政策的运行与实践仍然存在着一些不足,“社会中国”的建构和“人类需要本位”的最终实现仍然面临着一些阈限。总的来说,尽管社会福利和社会服务的覆盖面已经有了很大的拓展,但当下的社会政策体系仍然具有一些“社会身份本位”特征的残余。而随之产生的政策理念的偏移,则容易使得把本来属于普遍主义的公共服务供给范畴的福利资源捆绑在部分具有特定身份的群体之上,造成特定群体的“福利叠加”与全社会范围内基本公共服务的供给不足并存的现象,从而成为这一阶段实现“人类需要本位”的障碍。
五、建构“社会中国”:“人类需要本位”的全面推进及其挑战
就范式的演进而言,从计划经济时代的“国家主义”到市场经济转型阶段的“发展主义”再到新时代的“人民中心主义”,中国社会政策呈现出从劳动保障制度下存在职业、城乡和地域差别的“社会身份本位”的单位制福利,到社会保险制度下福利保障覆盖群体的扩展和“社会身份本位”范式的延伸,再到“人类需要本位”的初步探索和重点突破的特点。总的来说,在这一演进的过程中,中国社会政策的范畴和覆盖群体都出现了扩展。但是,就现状而言,现阶段的中国社会政策仍然体现着许多“社会身份本位”的因素,并为整个中国福利治理乃至国家治理带来挑战。第一,福利政策在重点突破时期的层层加码,使得福利政策的受益群体和临界群体之间形成了显著的“悬崖效应”,从而威胁了社会再分配的“正义性”。以精准扶贫为例,扶贫资源对贫苦户和贫困村的集中加码,甚至超标供给,造成了受益贫困户和临界贫困户之间巨大的福利落差,形成新的不平衡和矛盾。第二,普遍主义的基本公共服务供给不足,制约了社会成员抵御社会风险的能力,从而加深了整体性社会风险的威胁。在少子化、老龄化、全球化等诸多背景下,慢性病、住房危机、照顾危机等领域的社会风险普遍存在,公共服务如果不能普遍主义地供给,系统性社会风险的隐忧就会加深。第三,伴随着“选择主义”福利治理格局的一系列复杂的公共行政议题(包括身份的甄别、项目的设立等)对政府的治理能力提出了很多要求。例如,在公共卫生领域,由于缺乏普遍主义的国家医疗服务体系(NHS),我们就需要设立医疗保险、大病保险、医疗救助、临时救助、慈善救助、众筹等一系列正式和非正式的医疗福利体系。第四,在“社会身份本位”逻辑下常常出现的福利叠加和层层加码现象也给公共财政的长期运行提出了挑战。例如,在贫困治理和养老保险领域,基于“选择主义”的社会保障项目的设立往往会偏离“保基本”的定位,形成“福利叠加”的效应,进而造成公共财政的支付压力。
“社会身份本位”福利体系的种种弊端昭示着建立“人类需要本位”福利体系的必要性。然而,就当下社会政策的特点而言,“人类需要本位”在中国的完全实现仍然面临着一些政策和实践方面的挑战。其一,“社会身份本位”福利体系所内生的福利政策的地方化和个别化的特点,造成福利供给的地区差异和的“地域不正义”,从而制约了普遍主义人类需要和社会公民权利的满足。以2018年第一季度各省份的社会福利支出为例,全国最高的江苏省的总额达到了14.75亿元,而全国最低的黑龙江省则只有0.17亿元,两者相差足足86倍。其二,既有社会保障项目的设计仍然是碎片化和条块分割的,职业之间、城乡之间、地区之间的项目仍然没有实现充分统筹。以社会养老保险为例,目前的社会养老保险仍然停留在省级统筹的阶段,在具体项目的设置上仍然存在着形如城镇职工基本养老保险与城乡居民基本养老保险的分野,并且不同项目之间的待遇水平仍然存在显著差异。其三,基本公共服务体系仍然没有健全,公共服务的供给与加速的社会风险之间存在普遍的缺口,从而制约着社会成员基本生活需要的满足。以长期护理为例,中国的少子-老龄化正以世界少有的速度推进,中度以上失能老人的规模也已超过1500万大关,但是公共长期护理保险的建设却相对滞后,失能老人的长期护理财务风险缺乏制度化的方式来化解。之所以如此,是因为长期以来以社会保险为导向的社会保障制度主要是面向工业化社会(尤其是劳动力市场)中的问题,而对后工业社会在社会服务领域的需求反应滞后。
在此背景下,为了应对系统性的社会风险,回归社会政策的“人类需要本位”,我们需要建构一个以“社会公民身份”为基础、以满足公民基本需要为目的、体现统一的“社会中国”之目标的完整的社会政策体系。也就是说,要通过社会公民身份的建构,来消除基于地域、城乡和职业身份的不平等,从而建构起普遍主义的社会政策体系。具体来说,这一“普遍主义”社会政策的建构具有以下几个方面的要义。
首先是理念的转变,即将社会政策的价值理念从基于身份特权的“社会身份本位”转向基于普遍公民权利的“人类需要本位”。“社会身份本位”下的社会政策逻辑是“选择主义”的,社会福利和社会服务的供给并不能够满足全社会成员的基本生活需要。然而当代社会政策的价值基础是普遍主义的,因而要建立一套以人类基本生活需要的满足为价值导向的社会政策体系。
其次是制度逻辑的转变,即将社会保障制度的覆盖面从“政策全覆盖”转向“人员全覆盖”。当前中国社会保障体系的发展已经取得了阶段性的进展,许多领域的社会保障制度已经将全体社会成员纳入到制度的覆盖群体之中。然而,如同当下家庭医生的签约率与家庭医生服务的实际享有所反映的那样,政策层面的全覆盖不等于人员层面的全覆盖。因此,要建构以满足公民基本需要为目的的“社会中国”,当下的社会政策还应在“人员全覆盖”的维度上进行突破。
再次是社会政策和经济政策关系的转变,即坚持适度普惠的社会政策定位,将社会政策从属于经济政策的“从属关系”转向社会政策与经济发展阶段相适应的“相互适应关系”。在过去六十多年的发展进程中,中国社会政策已经从与经济政策、公共政策的从属地位走向了相对独立的地位。但是,在基于“人类需要本位”的社会政策重点突破阶段,特定群体的“福利叠加”效应也开始出现,制约了福利资源的整体利用效率。为此,下一阶段的发展过程仍然需要坚持适度普惠的社会政策定位,以社会政策与经济发展阶段的相互适应来换取社会政策体系发展的可持续性。
最后是基本公共服务的均等化供给,即通过完善基本公共服务体系的建设来适应当前社会成员在家庭照顾、医疗服务和基础教育等各个方面的基本生活需求。后工业时代的社会风险带来了许多社会问题。在全球化、少子-老龄化等因素的冲击下,社会成员在教育、医疗、养老等领域存在着大量的社会公共服务需求。在这一背景下,从“人类需要本位”的视角出发,我们必须建立基本公共服务均等化供给的社会服务体系,整合公共财政和社会力量来满足社会成员在基本公共服务方面的普遍需要。
【本文为国家社会科学基金重大项目“中国特色现代社会福利制度框架设计研究”(15ZDA050)、2016年度教育部人文社会科学重点研究基地重大项目“社会政策创新与共享发展”(16JJD630011)的阶段性成果,并获广州市人文社会科学重点研究基地项目资助】
作者: 岳经纶,中山大学中国公共管理研究中心/政治与公共事务管理学院教授(广东广州 510275);方珂,浙江大学公共管理学院博士研究生(浙江杭州 310058)。
本文转载自《学术月刊》2019年第2期,未收录原文注释。