现金贷的雏形是美国的发薪日贷款(Payday Loan),期限一般不超一个月,借款人承诺在获得下一期工资后立马还款,若无法及时还款可以适当延期。不同于美国的发薪日贷款,我国的现金贷业务从一开始便是通过互联网平台开展业务的,具有借款额度小、期限短、借款还款方式灵活、借款审批到账耗时短等特点。目前,我国尚无针对现金贷的明确定义,监管层将满足平台利率畸高、实际放款金额与借款合同金额不符、无抵押、期限短、依靠暴利覆盖高风险、暴力催收等特征的网贷业务视为现金贷,本文中我们将现金贷定义为无指定用途的个人短期信用贷款,开展现金贷业务的主体包括持牌及非持牌的金融机构。
现金贷主要服务于中低收入者及社会弱势群体,另一部分是传统金融机构服务未能满足其全部融资需求的人群,通过充分运用金融科技创新和实践降低借款成本,为中低收入人群提供新型融资渠道同时提高其社会福利,因此现金贷具有普惠金融的特性。在肯定现金贷社会价值的同时,我们也要认识到,我国金融市场发展时间较短,相关制度体系还不十分完善,金融创新往往是市场先行,现金贷的发展也是如此。现金贷发展过程中监管政策的落后,加上市场的过快发展导致现金贷行业中出现了一系列社会问题,比如由于平台风控不到位导致借款人共债现象严重,催收机构非法暴力催收,行业内“砍头息”现象普遍及部分缺乏自制力的消费者过度消费等问题。同时,现金贷属于资金借贷活动,虽然当前我国现金贷的规模还十分有限,但是若发展不当仍有可能会引发整个金融体系的稳定,因此要注意现金贷行业中隐含的金融风险。
既然存在风险,监管是必然的,面对现金贷行业存在的各种行业乱象,现金贷行业的监管风暴也如期而至。以2017年4月18日整治办下发的《关于开展“现金贷”业务活动清理整顿工作的通知》及《补充说明》为开端,我国的监管层也明确表态所有的金融业务都要纳入监管,现金贷业务进入全面强监管时代。2017年12月1日至14日,监管部门连发四文,影响了国内的整个现金贷行业。
这一轮现金贷监管风暴对机构开展现金贷业务的资质、资金借贷的综合利率及逾期贷款的催收等方面都做出了严格的规定,严监管下大多数开展现金贷业务的企业生存面临挑战。对于新兴商业模式,虽然我国的监管部门会在第一时间着手制定相应的监管政策,但是政策的制定到执行生效往往需要花费较长的时间,而资本推动下的金融创新发展速度过快,因此为防止金融过快创新可能带来的风险,监管部门往往会制定较严苛的政策抑制过快创新,该种做法见效快效果好但是也容易造成新的金融模式陷入“一放就乱,一管就死”的魔咒。无论是之前的P2P网贷监管还是当下的ICO 监管都是如此,监管当局应当如何对现金贷进行监管才能够逃脱这个魔咒?一个好的监管政策应该是能够引导企业改善产品设计,留下好的去除坏的,只有这样才能使现金贷成为我国发展绿色普惠金融的一个重要切入点。本文首先阐述我国现金贷行业风险构成及其来源,其次分析借鉴国外现金贷相关监管经验,最后给出我国现金贷行业的风险管理和行业监管建议。
二、现金贷发展概况
(一)我国各类现金贷平台数量及其地域分布
2017年11月20日,由国家互联网金融安全技术专家委员会发布的《我国现金贷发展报告》显示,截止2017年11月19日,我国正常运营的现金贷平台数量为2693家,他们通过网站、微信公众号和APP三种形式开展现金贷业务,图1是各类平台构成数量。网络借贷平台中有592家平台涉及现金贷业务,约占总平台数量的15.8%;其中812家是非P2P网贷平台,图2是现金贷平台数量。从地域分布来看,现金贷平台主要分布在我国沿海地区、广东、北京和上海三个地区。
图1 各类现金贷平台构成数量

数据来源:国家互金专委会,作者整理
图2 现金贷平台数量

数据来源:国家互金专委会,作者整理
(二)用户画像和资金情况
国家互联网金融风险分析技术平台的监测结果显示,我国现金贷平台各类用户的数量已经达到1千万人,广东、浙江和江苏地区的用户占比最大,全部平台的平均借款金额是1400元,且人均借款金额与平台规模显著正相关。通过对现金贷平台用户进行抽样调查发现,男性借款用户比例明显高于女性,占比高达66.65%;借款人年轻化现象明显,年龄在20-30岁、30-40岁的客户占比分别达到借款用户总数的40.76%和27.72%。百融金服统计的数据显示,用户群体大多是在校的学生、刚就业的毕业生、刚进城的务工人员、蓝领工人等,该部分人群普遍没有收入或者收入较低、没有工作或工作时间短,借贷需求旺盛,而且通常很难从银行申请信用卡或贷款。
图3 现金贷平台用户年龄分布

数据来源:国家互金专委会,作者整理
三、现金贷风险分析 (一)现金贷行业问题
1.借款利率偏高
现金贷行业备受争议的一大原因是畸高的利率,全国正常运营的2693家平台的现金贷产品中,除却几家市场规模较大的平台,其他平台的利率几乎都超过了36%的法律红线,即使在信用体系比较成熟的西方国家,现金贷的综合年化利率也高达150%-200%,多数不了解现金贷的人简单粗暴地将其视为变相高利贷。麻袋理财研究院的统计结果显示,部分现金贷平台借款综合年化利率高达100%-300%,逾期罚息的年化利率大多超过300%。大多数平台通常不会直接公布平台借贷的综合年化利率,而是公布一个数值极小的借款日利率,然后以信审等各种名义收取较高的服务费,各种明目的费用收取使得借款成本大幅提升。当前我国行业内尚未形成一个统一的利率衡量标准,各平台往往会使用较低的名义利率来掩盖贷款的真实利率,而且借款的时间越长实际利率与名义利率的差别越大。
此外,部分平台在给借款人放款时,将利息、手续费、管理费等从借款本金中先行扣除,业内俗称“砍头息”,该做法使得借款人实际借款金额与借款合同约定金额不符,变相提高了借款人的借款利率。
2.多头借贷、共债情况严重
多头借贷是指单一借款人在多家机构提出借贷需求的行为。由于当前我国征信体系建设不完善,各家平台信息没有实现完全共享,加上现金贷无特定场景的业务特征,多头借贷是当前行业主要风险之一。单一借款人的还款能力是有限的,在多家平台产生的借款必然导致借款人违约的概率大幅上升。另外,多头借贷的背后可能是借款人本身已经失去如期还款的能力,而只能通过不断地借新债还旧债,现金贷平台在进行风控的时候要重点防范多头借贷行为,尤其是恶性多头借贷。
共债是指借款人在多家机构产生借款行为,借新债还旧债。前海征信常贷客产品的数据显示,现金贷共债者比例超过60%,他们至少在两家现金贷平台上有借贷记录,平均借贷次数在6次左右,其信贷违约风险是普通客户的3-4倍。
3.暴力催收问题时有发生
参与现金贷的借款人大多是长尾客户,缺少信贷记录,信用状况比较差,缺乏稳定的收入来源,借款发生违约的概率高,根据机构的调查数据显示,当前我国现金贷行业的平均逾期率大致在20%-30%之间。部分开展现金贷业务的机构通过自建催收团队负责催收,部分平台则是雇请催收公司进行催收。催收人员起先一般采用短信、电话等方式对借贷人进行催收,一段时间后若借款人依然未还款则会通过威胁、恐吓给借款人造成心理压力,再就是进一步联系借款人的家人、朋友等督促借款人还款。
4.个人信息保护
为了在市场中获得更大的竞争力,现金贷平台会千方百计地通过各种渠道收集用户的个人信息,个人信息保护问题不容忽视。个人信息保护的问题贯穿于信息收集、流转和使用的每一个环节。在现金贷业务的运作过程中,侵犯个人信息的事件时有发生,因此如何保护借款人的个人信息也是现金贷行业所需要面对的一个巨大难题。当前现金贷平台借款用户资料在平台与平台之间、平台与中介之间买卖几乎已是公开的秘密。随着网络爬虫技术的不断发展,不法平台通过各种爬虫技术软件采集借款人信息然后出售。《新京报》的记者调查发现,根据数据转卖次数的高低,每条信息的价格在0.1元至1.5元不等。
表1 现金贷个人信息保护问题

资料来源:作者整理
(二)现金贷问题成因分析
1.现金贷行业进入门槛低,风控不到位
此前我国未针对现金贷设置专门的法律条例,因此从萌芽到爆发式增长的相当长的一段时间内,整个行业都处于一个无监管的真空地带,业务开展几乎没有任何限制,尤其是在行业进入门槛方面。各类金融机构和非金融机构发现现金贷行业的暴利之后都争相进入这个行业,整个现金贷行业规模快速扩大,竞争加剧各平台将注意力集中在如何扩大市场份额而对借款人信用风险的控制方面的投入不够。
从借款人大数据看,现金贷的借款人大多信用状况较差,没有借贷记录,因此平台在对借款申请人进行贷款审批时通常无法应用强相关信息(与借款人信用风险高度相关的信息,如借款还款记录等信息),需要借助第三方收集的数据对借款人进行大数据风险评估。该种金融风控模式,隐含着极大的风险。首先,由于大部分的借款人大数据都是平台从第三方处获得的,因此数据的真实性和可靠性无法保证,不同第三方机构数据维度不同且包含的客户范围不同,因此信息的完整性也存在较大挑战。其次,利用大数据风控技术用于借款人风控的准确度依然需要存疑,尽管各平台都称自己的风控技术成熟到位,但是行业内高违约率则是一个更加客观的事实。更有部分机构通过数据爬虫技术直接获取其他平台对借款人的信用评估结果,这种照搬第三方平台风控的结果是整个行业的风险进一步集中。
2.借款人信用风险大,老赖横行
使用现金贷的借款人必然是因信贷约束而无法通过传统的融资渠道以合理的成本获得临时性资金需求,而只能通过现金贷平台获取短期高息贷款,这本身就是高信用风险的一种表现。现金贷借款人大多是男性,年龄大多集中在20-30岁,收入不太稳定,信用风险较大。部分依托消费分期场景的现金贷业务,该业务的主要受众群体正是现金贷的主要参与者,现金贷助长了消费者的过度消费行为,加重了其经济负担,加上共债现象严重,借款人极易陷入借新还旧的恶性循环中,整个行业的信用风险被极大暴露。
现金贷极低的借款要求引起了互联网老赖的关注,他们主要是考虑如下四个方面的原因:一是他们认为现金贷平台在权衡成本收益之后不会因为一两千块钱而起诉;二是国家强监管背景下,现金贷平台不敢使用暴力手段进行催收,至多是电话催收和骚扰;三是大量媒体报道现金贷平台将会大面积倒闭的舆论影响下,债主就会自动“消失”;四是即使无法如期还款,也不会影响借款人的征信,这一点正是现金贷这个行业的“阿克琉斯之踵”。
3.非法的催收机构
催收机构主要可以分成三类:现金贷平台自设的催收机构、正规的催收机构和非正规的催收机构。现金贷平台自设和正规的催收机构一般是利用短信和电话进行文明催收,当前行业内存在的非法催收主要非正规催收机构导致的,从成本收益权衡的角度看,对于平均额度仅为一两千的贷款采用暴力的手段进行催收,成本很难覆盖收益,因此行业内非法的催收机构通常会采取以“骚扰型”为主的“软暴力”等手段进行催收。
4.网贷中介助推多头借贷
网贷中介是一类专门为借款人提供咨询贷款业务的机构,他们根据借款人提供的信息代为向现金贷平台申请借款,当借款成功转入借款人银行卡之后按比例收取一定比例服务费用的机构。网贷中介机构从两个方面助推了借款人的多头借贷行为:一方面,激烈的行业竞争促使现金贷平台与网贷中介达成协议,获得专门的借贷额度,利用推荐码向平台输送客户;另一方面,网贷中介机构根据自己掌握的平台信息,帮助借款人提高借款成功率、借款审批速度以及借款额度。那些多头借贷和共债的借款人在走投无路的时候只能通过网贷中介机构达到借新还旧,借款人的债务负担不断加重,行业信用风险不断积聚,造成极大的风险隐患。
5.个人信息保护范围模糊
虽然国务院在2015年12月28日发布的《网络借贷信息中介机构业务活动管理暂行办法》中明确提到,网贷中介机构及其资金存管机构、其他各类外包服务机构等应当为业务开展过程中收集的与借款人相关信息进行保密,未经借款人同意不得将出借人与借款人提供的信息用于所提供的服务之外的其它目的。然而当前整个网贷行业运作中,用户资料在平台与平台之间、平台与中介之间肆意买卖而无所限制。法规没有明确限定借款人信息使用的范围,对于网贷机构搜集的信息借款人没有充分认识,存在极大的信息不对称,网贷机构及第三方未起到充分告知的义务。违约借款人信息在现金贷平台和催收机构之间的转移,以及催收机构间转让借款人债权时发生的信息传递过程中都容易产生借款人的信息泄露。
四、现金贷监管国际经验
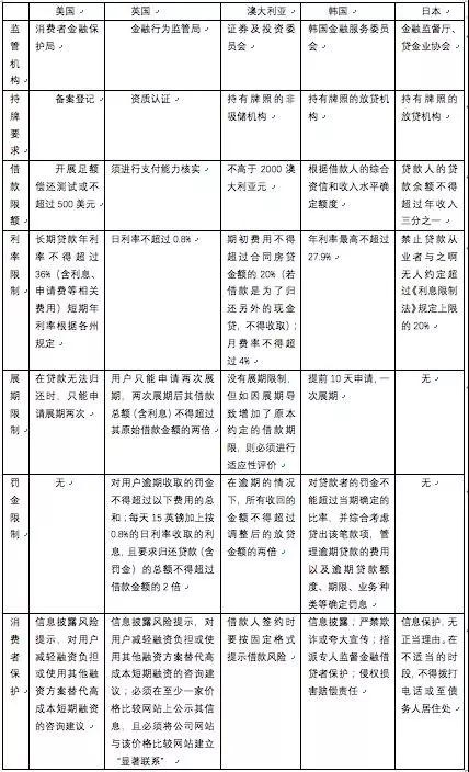
现金贷是20世纪90年代首先在欧美等国家以“发薪日贷款”(Payday Loan)的形式发展起来的短期小额贷款业务,主要面向低收入及无法从银行获取贷款的客户,期限一般在7~30天,借款金额一般在100~1000美元之间,借款人以下一周的工资作为还款保证。国外发展现金贷至今已有相当长的一段时间,在经历了早期的混乱发展之后,现金贷模式发展相对成熟,运行稳定,仔细对比分析美国、亚太等多个国家和地区的现金贷监管政策对于我国发展现金贷有重要的借鉴意义。表2整理了全球主要国家关于现金贷的监管政策,总体上看各个国家都从监管机构、持牌要求、借款金额、借款期限、借款展期和罚金等角度来规范现金贷的发展。
在美国,现金贷主要由美国金融消费者保护局(CFPB)负责监管,除受已有的《联邦贷款法案》、《真是借贷法》等法律的约束,2017年10月5日,CFPB出台了针对“发薪日”贷款的法规,要求开展现金贷业务的平台要进行备案登记,在对借款人进行放贷前要评估借款人是否有还款能力,否则借款金额不得超过500美元,从而避免借款人陷入债务“陷阱”。利率方面,美国将长期贷款利率和短期贷款相区别,具体的,长期贷款的综合年化利率不能超过36%,而短期借贷率可由各州自行确定,具有一定的自由决策权;若借款人无法按时还款,则最多允许其展期两次。消费者保护方面,现金贷平台要进行信息披露风险提示,帮用户减轻融资负担,或使用其他融资方案替代高成本短期融资的咨询建议。
在英国主要由金融行为监管局(FCA)负责对现金贷业务进行监管,2014年颁布的《消费贷款管理细则》对高成本短期贷款提出了明确的监管要求,具体包括开展现金贷业务的机构要进行资质认证,在开展现金贷业务时要对借款人的支付能力进行核实,贷款的日利率最高不超过0.8%。贷款展期方面,英国同样也规定借款人最多只能进行两次贷款展期,而且两次贷款展期之后借款总额不能超过其原始借款金额的两倍。对于平台收取的逾期罚金规定,向逾期用户收取的罚金不得超过以下费用的总和:每天15英镑加上按0.8%的日利率收取利息,且要求归还贷款(含罚金)的总额不得超过借款金额的2倍。在消费者保护方面,英国同样要求平台进行信息披露风险提示,对用户减轻融资负担或使用其他融资方案替代高成本短期融资的咨询建议;此外还规定开展现金贷业务的平台必须在至少一家价格比较网站上公示其信息,并将公司网站与该价格比较网站建立“显著联系”。英国行为监管局公布的数据显示,现金贷笔数从2013年上半年的630万笔下降至2015年同期的180万笔。
表2 全球主要国家现金贷监管政策

资料来源:作者整理
五、如何有效进行监管
现金贷最初就是为“月光族”提供短期、高利、小额贷款而发展起来的,即使在美国健全的法律监管体制和完善的征信体系下,现金贷的存在依然备受争议,但争议从未使现金贷停滞其发展。在美国大约有20%的人面临信贷约束,其实75%会转向现金贷。芝加哥大学学者Adair Morse研究发现,现金贷确实改善了那部分缺乏融资渠道的人的福利水平,从这个角度看,现金贷或许是我国发展普惠金融一个比较合适的切入点。同时该学者的研究也发现,现金贷的存在使得那些因过度消费导致过度负债陷入财务困境的部分人群的福利水平下降,从这个角度看,监管部门必然要将现金贷的发展限制在一个合理的范围内,向有真实借贷需求的群体开展业务,不可放任其野蛮生长。本文通过深入剖析我国现金贷行业的风险来源,并结合世界上主要国家的监管政策,对我国现金贷监管提出如下建议:
明确现金贷行业的主要监管机构,设立适当合理的行业准人门槛是规范现金贷发展的关键一步。核实借款人的支付能力,同时开展足额还款能力测试根据还款能力设立贷款金额上限,这一政策的落实可以从源头上降低我国整个现金贷行业的信用风险。对于逾期的贷款要进行一定的展期限制,同时对于借款逾期罚金也需要跟国外一样设定上限,防止借款人进一步陷入财务危机。此外,要注重对消费者的保护,要求开展现金贷业务的平台要充分揭示风险,让消费者充分了解与借款相关的各项费用,当贷款发生逾期的时候要注重借款人隐私的保护,严禁暴力催收等影响社会稳定的行为。
除了对现金贷平台及相关业务参与方开展业务进行规范之外,监管当局同时也需要引导平台进行产品设计创新,鼓励其建立奖励机制,如利用利率折扣等措施鼓励消费者提前还款,避免其不断借新还旧陷入债务深渊。
综上,一个好的监管体系可以在规范行业发展的同时引导企业改善其产品设计,这样才能有利于我国合理充分利用现金贷发展普惠金融。
参考文献:
Morse A. Paydaylenders: Heroes or villains? ☆[J]. Journal of Financial Economics, 2009,102(1):28-44.
百融金服.《2017年现金贷行业分析报告》.http://www.weiyangx.com/251360.html,2017-07-25/2018-03-30. [EB/OL].
国家互联网金融安全技术专家委员会.《我国现金贷发展情况报告》. [EB/OL].http://wemedia.ifeng.com/37820829/wemedia.shtml.2017-11-20/2018-03-20.
国务院普惠金融部.《网络借贷信息中介机构业务活动管理暂行办法》.[EB/OL].http://www.cbrc.gov.cn/govView_37D312933F1A4CECBC18F9A96293F450.html,2016-08-24/2018-03-20.
刘越飞. 英国的高成本信贷市场[J]. 中国金融, 2012 (15): 76-77.
网贷之家.《2017年中国网络借贷行业年报》.[EB/OL].http://osscdn.wdzj.com/upload/2017wdnb.pdf,2018-01-09/2018-03-20.
银监会.《关于开展“现金贷”业务活动清理整顿工作的补充说明》. [EB/OL]. http://www.gzifa.org/notice/329,2017-04-20/2018-03-20.(完)
文章来源:《武汉金融》2018年第4期(本文观点仅代表作者作为一位研究人员个人的看法,不代表任何机构的意见和看法)